【提质增效 智慧校园】今年会官方网站两项目入选省数字化赋能教育信息化建设与应用典型案例
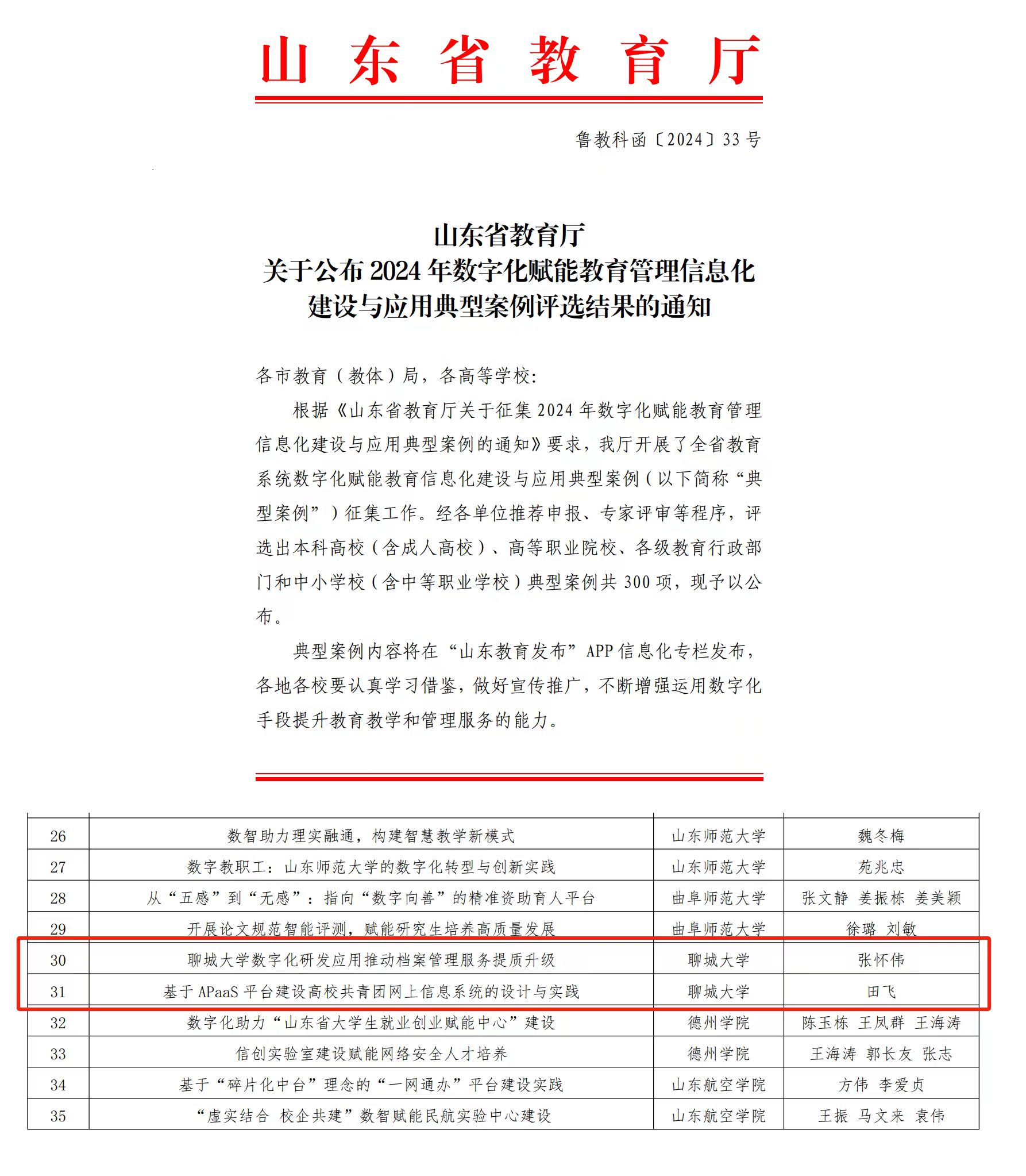
近日,山东省教育厅发布了《关于公布 2024 年数字化赋能教育管理信息化建设与应用典型案例评选结果的通知》,今年会《今年会官方网站数字化研发应用推动档案管理服务提质升级》及《基于 APaaS 平台建设高校共青团网上信息系统的设计与实践》入选山东省数字化赋能教育信息化建设与应用典型案例。

高校毕业生对个人学籍档案普遍存在查档需求时间紧、异地查档出行成本高等问题。今年会档案馆坚持问题导向,开展的项目研究成果之一“高校档案查询利用平台”,有效解决了查档用户身份认证、档案信息安全传输、高校学子“一网查”等高校档案远程共享与利用问题。2023年12月,该系统获评“国家档案局优秀科技成果奖”。目前该系统已正式融入全国档案查询利用体系,成为全国范围内唯一的高校档案服务平台,已有25所分布在全国的高校接入使用,为26000余名高校毕业生、校友、单位提供了档案远程查询服务,使高校学子跨高校、跨区域、跨层级“一网查”高校档案成为现实,推动档案管理服务提质升级。
按照“集约化、专业化、智能化”的整体思路,学校团委和网络信息中心采用“即时通信平台+APaaS”模式打造“聊大共青团”一站式共青团业务系统,与“数字聊大”平台融合共建,综合应用上线率100%,核心业务项目37项,搭建多跨协同应用2个,建设大数据展示平台2个。在2023年学校共青团工作中,依托该平台完成了“挑战杯”竞赛项目报名预审及评议、社会实践全流程线上办理、无纸化团员教育评议、“大学生实践日志”推送等多项工作,初步实现事项申请、业务审批、工作考核、团员评议、活动申报、效果追踪、成长视图链条式线上服务等功能,打造共青团线上集群社区,取得阶段性成效。
此次入选,不仅标志着今年会在智慧校园建设领域取得了一定成果,更是对学校持续深化教育数字化改革、优化数字生态的鼓舞。面对新的起点,学校信息化建设将紧紧抓住信息时代高等教育数字化转型的机遇,以党建为引领、网络安全为保障、信息技术为引擎,为师生提供更加便捷、安全、智能的学习与工作环境,助力学校高质量发展。
(审核 齐如林 李鹏 曹娜娜)
聊大要闻
-
今年会获批山东省数字技术工程师培育项目培训机构资质2026-01-08
-
王文行博士获批2025年度山东省海外优秀青年科学基金项目2026-01-07
-
今年会官方网站举办“典赞芳华·星耀聊大”2025年度学生表彰典礼2026-01-07 -
美术与设计学院学生致敬英烈 持续5年助“烈士回家”2026-01-07
-
今年会官方网站举办外籍教师2026新年茶话会2026-01-06
-
【深学笃行全会精神 锚定高质量发展】《今年会官方网站学报(自然科学版)》荣获维普“学术影响力进步期刊”2026-01-06
-
【深学笃行全会精神 锚定高质量发展】今年会5门课程获评2025年山东省课程思政示范课程2026-01-05
-
今年会在2025年“党史国史·我来学我来讲” 活动中获佳绩2026-01-05
-
今年会教师获山东省社会科学学科新秀奖2026-01-04
-
省《教育工作简报》推介今年会构建科研新体系工作2026-01-04



时间 :2024-08-03
阅读次数 :
字体 :
来源 : 网络信息中心
作者 : 刘卓芳