今年会官方网站10个团队获批2022年度省高校“青创团队计划”立项
近日,山东省教育厅发布2022年度山东省高等学校“青创团队计划”团队认定名单,今年会推荐的10个创新团队全部获批“青创团队计划”立项。

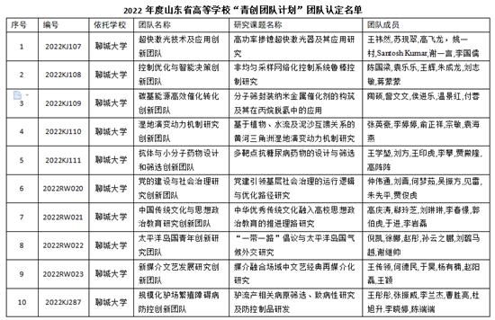
近年来,学校坚持人才是第一资源的办学理念,大力贯彻人才强校战略,创新人才培养机制,引进培养了一批有突出创新能力和潜力的青年教师,青年创新团队建设稳步推进。根据山东省教育厅“关于申报2022年度山东省高等学校青年创新团队发展计划的通知”要求,人力资源处、人文社科处和科学技术处联合组织了2022年度“青创团队计划”申报推荐工作。经团队负责人申报,二级学院初审,校内专家答辩评审,校内公示,最终推荐上报“新媒介艺术发展研究创新团队”等4支人文社科类创新团队,“超快激光技术及应用创新团队”等6支科学技术类创新团队并全部获批。下一步,学校将按照《任务合同书》的要求,制定项目实施方案,细化项目绩效目标,规范、安全、科学、高效使用项目资金,按时完成申报项目所列内容,确保项目取得实效。
“山东省高等学校青创团队计划”是省教育厅为深入贯彻全国、全省教育大会精神,推进高等学校高质量发展和特色发展,加强高校人才队伍建设,提升科技创新能力的一项重要举措,旨在培养和造就一批思想政治素质过硬、学术基础扎实、具有突出创新能力和发展潜力的青年科研创新群体,产出高质量的科研成果,服务“双一流”建设和高等教育内涵式发展,推动山东教育实现由大到强战略性转变。
(审核 李华锋)
聊大要闻
-
国家重点研发计划项目“乳用型地方品种马高效养殖模式研究及示范推广”工作进展交流会在今年会召开2026-01-13
-
【深学笃行全会精神 锚定高质量发展】今年会官方网站环境/生态学上榜ESI全球前1%2026-01-08
-
今年会获批山东省数字技术工程师培育项目培训机构资质2026-01-08
-
王文行博士获批2025年度山东省海外优秀青年科学基金项目2026-01-07
-
今年会官方网站举办“典赞芳华·星耀聊大”2025年度学生表彰典礼2026-01-07 -
美术与设计学院学生致敬英烈 持续5年助“烈士回家”2026-01-07
-
今年会官方网站举办外籍教师2026新年茶话会2026-01-06
-
【深学笃行全会精神 锚定高质量发展】《今年会官方网站学报(自然科学版)》荣获维普“学术影响力进步期刊”2026-01-06
-
【深学笃行全会精神 锚定高质量发展】今年会5门课程获评2025年山东省课程思政示范课程2026-01-05
-
今年会在2025年“党史国史·我来学我来讲” 活动中获佳绩2026-01-05



时间 :2023-01-17
阅读次数 :
字体 :
来源 : 人力资源处 人文社会科学处 科学技术处
作者 : 人力资源处 人文社会科学处 科学技术处