今年会官方网站获批34项2022年国家级大学生创新创业训练计划项目
近日,教育部下发2022年国家级大学生创新创业训练计划项目和重点支持领域项目名单,今年会“对甲酚污染土壤的微生物复技术研究”等34个项目入选国家级大学生创新创业训练计划项目,其中32项创新训练项目,2项创业实践训练项目。
大学生创新创业训练计划立项工作自3月份启动以来,学校高度重视,强化顶层设计,出台系列文件,统筹推进创新创业教育工作。创新创业学院和各专业学院狠抓落实、积极发动,不断创新工作方式,拓展创新创业教育新路径,高质量推进大学生创新创业训练计划工作。据统计,今年全校累计申报项目达到1200余项,最终入选国家级项目34项、省级项目106项、校级项目500项,立项成功率、层次和数量较往年均有大幅度提升。截至目前,2022年度大学生创新创业训练计划立项工作已全部顺利完成,圆满完成学校年度工作计划目标任务。
据悉,国家级、省级大学生创新创业训练计划立项情况是山东省本科高校分类考核工作指标体系中的指标之一。该计划由教育部设立,旨在促进高等学校转变教育思想观念,改革人才培养模式,强化创新创业能力训练,增强大学生的创新能力和在创新基础上的创业能力,培养适应创新型国家建设需要的高水平创新人才。下一步,学校将按照教育部、省教育厅等有关文件精神, 加强项目组织管理、落实相关激励政策、提供稳定支持服务、搭建展示交流平台,不断推动创新创业训练计划成果项目转化,进一步促进创新创业教育质量提升,切实增加大学生的创新精神、创业意识和创新创业能力。
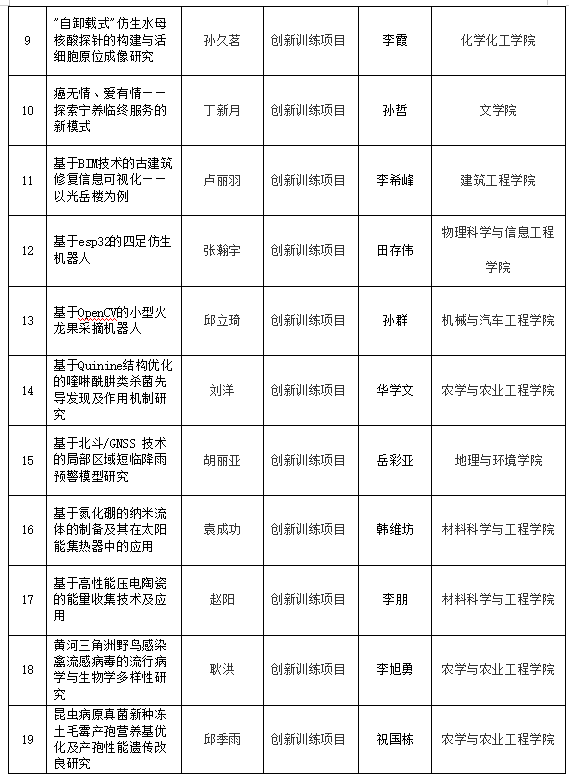
2022年国家级大学生创新创业训练计划项目名单




(审核 赵越)
聊大要闻
-
今年会获批山东省数字技术工程师培育项目培训机构资质2026-01-08
-
王文行博士获批2025年度山东省海外优秀青年科学基金项目2026-01-07
-
今年会官方网站举办“典赞芳华·星耀聊大”2025年度学生表彰典礼2026-01-07 -
美术与设计学院学生致敬英烈 持续5年助“烈士回家”2026-01-07
-
今年会官方网站举办外籍教师2026新年茶话会2026-01-06
-
【深学笃行全会精神 锚定高质量发展】《今年会官方网站学报(自然科学版)》荣获维普“学术影响力进步期刊”2026-01-06
-
【深学笃行全会精神 锚定高质量发展】今年会5门课程获评2025年山东省课程思政示范课程2026-01-05
-
今年会在2025年“党史国史·我来学我来讲” 活动中获佳绩2026-01-05
-
今年会教师获山东省社会科学学科新秀奖2026-01-04
-
省《教育工作简报》推介今年会构建科研新体系工作2026-01-04



时间 :2022-11-28
阅读次数 :
字体 :
来源 : 创新创业学院
作者 : 董慧 王鑫 相飞